- 十三五政策及新聞
- 光伏產業政策
- 國家農業高新技術產業示范區政策
- 自貿區政策
- 區域經濟政策
- 一帶一路政策
- 縣域經濟政策
- 智慧城市政策
- 創新基金政策
- 京津冀規劃政策
- 國家高新區政策
- 火炬計劃項目政策
- 高新技術企業政策
- 科技企業孵化器政策
- 創新型產業集群政策
我國設立11個城鄉融合發展試驗區(附文件和名單)
我國設立11個城鄉融合發展試驗區(附文件和名單)
來源:未知 日期:2019-12-31 點擊:次
關于開展國家城鄉融合發展試驗區工作的通知
發改規劃〔2019〕1947號
吉林省、江蘇省、浙江省、福建省、江西省、山東省、河南省、廣東省、重慶市、四川省、陜西省有關部門和單位:
為深入貫徹落實黨的十九屆四中全會精神和《中共中央 國務院關于建立健全城鄉融合發展體制機制和政策體系的意見》,現將經城鎮化工作暨城鄉融合發展工作部際聯席會議第一次會議審議通過的《國家城鄉融合發展試驗區改革方案》,以及各有關方面共同確定的國家城鄉融合發展試驗區名單印發你們,請認真貫徹執行。
國家發展改革委
中央農村工作領導小組辦公室
農 業 農 村 部
公 安 部
自 然 資 源 部
財 政 部
教 育 部
國家衛生健康委
科 技 部
交 通 運 輸 部
文化和旅游部
生 態 環 境 部
人 民 銀 行
銀 保 監 會
證 監 會
全 國 工 商 聯
國家開發銀行
中國農業發展銀行
2019年12月19日
國家城鄉融合發展試驗區改革方案
建立健全城鄉融合發展體制機制和政策體系,走城鄉融合發展之路,是現代化建設的應有之義。為深入貫徹落實黨的十九屆四中全會精神和《中共中央 國務院關于建立健全城鄉融合發展體制機制和政策體系的意見》(以下簡稱《意見》),制定本改革方案。
一、總體要求
(一)指導思想。以習近平新時代中國特色社會主義思想為指導,深入貫徹落實黨中央、國務院決策部署,把試點引路作為重要改革方法,推動國家城鄉融合發展試驗區堅持城鄉融合發展正確方向,堅持農業農村優先發展,以縮小城鄉發展差距和居民生活水平差距為目標,以協調推進鄉村振興戰略和新型城鎮化戰略為抓手,以促進城鄉生產要素雙向自由流動和公共資源合理配置為關鍵,突出以工促農、以城帶鄉,破除制度弊端、補齊政策短板,率先建立起城鄉融合發展體制機制和政策體系,為全國提供可復制可推廣的典型經驗。
(二)試驗原則。
——堅持中央統籌、地方為主。著眼于頂層設計與基層首創互促共進,有關部門要實事求是、扶優扶強,統籌考慮不同城市規模層級和區域“四大板塊”,聚焦經濟發達地區、都市圈地區和大城市郊區,確定試驗區名單和試驗任務;試驗區要強化主體責任意識和主觀能動性,大力推進體制機制破舊立新。
——堅持重點突破、強化協同。試驗區既要各有側重、扭住關鍵,從本地實際出發,兼顧改革基礎和發展亟需,探索針對性原創性差異化的改革路徑和方式;又要系統謀劃、強化協同,推進各項改革相互配套,為城鄉融合發展提供全方位制度供給。
——堅持守住底線、防范風險。試驗區要采取積極穩妥的工作方式,確保封閉運行、風險可控,守住土地所有制性質不改變、耕地紅線不突破、農民利益不受損的底線,守住生態保護紅線,守住鄉村文化根脈。各地區各有關部門要在試驗區守住底線的前提下,寬容改革探索中出現的失誤。
——堅持深度指導、總結推廣。各有關部門既要加強對試驗區的指導督促,強化培訓、解放思想,確保改革見底見效,防止走樣變形;又要加強對試驗區改革的監測評估,及時總結推廣典型經驗,條件成熟時上升為全國性或區域性制度安排和政策設計,在更大范圍內釋放改革效應。
(三)試驗目標。2022—2025年,試驗區實現城鄉生產要素雙向自由流動的制度性通道基本打通,城鄉有序流動的人口遷徙制度基本建立,城鄉統一的建設用地市場全面形成,城鄉普惠的金融服務體系基本建成,農村產權保護交易制度基本建立,農民持續增收體制機制更加完善,城鄉發展差距和居民生活水平差距明顯縮小。試驗區的引領示范帶動效應充分釋放,形成一批可復制可推廣的典型經驗和體制機制改革措施。
二、試驗任務
試驗區要在全面貫徹落實《意見》基礎上,聚焦以下方面深入探索、先行先試。
(一)建立城鄉有序流動的人口遷徙制度。全面放開放寬除個別超大城市外的城市落戶限制,健全農業轉移人口市民化成本分擔機制。建立人才加入鄉村制度,允許符合條件的返鄉就業創業人員在原籍地或就業創業地落戶。
(二)建立進城落戶農民依法自愿有償轉讓退出農村權益制度。維護進城落戶農民在農村的“三權”,按照依法自愿有償原則,在完成農村不動產確權登記頒證的前提下,探索其流轉承包地經營權、宅基地和農民房屋使用權、集體收益分配權,或向農村集體經濟組織退出承包地農戶承包權、宅基地資格權、集體資產股權的具體辦法。結合深化農村宅基地制度改革試點,探索宅基地“三權分置”制度。
(三)建立農村集體經營性建設用地入市制度。在符合國土空間規劃、用途管制和依法取得、確權登記的前提下,推進集體經營性建設用地就地入市或異地調整入市,其使用權的出讓及最高年限、轉讓、互換、出資、贈與、抵押等,參照同類用途的國有建設用地執行,把握好入市的規模與節奏。允許農民集體妥善處理產權和補償關系后,依法收回農民自愿退出的閑置宅基地、廢棄的集體公益性建設用地使用權,按照國土空間規劃確定的經營性用途入市。推進集體經營性建設用地使用權和地上建筑物所有權房地一體、分割轉讓。建立集體經營性建設用地使用權轉讓、出租、抵押二級市場。
(四)完善農村產權抵押擔保權能。推進農村集體經營性建設用地使用權、集體林權等抵押融資以及承包地經營權、集體資產股權等擔保融資,在深化農村宅基地制度改革試點地區探索農民住房財產權、宅基地使用權抵押貸款,推進已入市集體經營性建設用地與國有建設用地在資本市場同地同權,健全農業信貸擔保機構。
(五)建立科技成果入鄉轉化機制。推動高等院校和科研院所設立技術轉移機構,按照國家有關規定,落實科研人員入鄉兼職兼薪、離崗創業、技術入股政策,探索賦予科研人員科技成果所有權。探索公益性和經營性農技推廣融合發展機制,允許農技人員通過提供增值服務合理取酬。
(六)搭建城中村改造合作平臺。探索在政府引導下工商資本與農民集體合作共贏模式,統籌利用鄉村資源資產、工商資本和金融資本,發展壯大集體經濟。
(七)搭建城鄉產業協同發展平臺。在試驗區內選擇一批產業園區或功能區,率先打造城鄉產業協同發展先行區。在先行區內重點優化提升特色小鎮、特色小城鎮、美麗鄉村和各類農業園區,創建一批城鄉融合發展典型項目,實現城鄉生產要素的跨界流動和高效配置。
(八)建立生態產品價值實現機制。探索開展生態產品價值核算,完善自然資源價格形成機制,建立政府主導、企業和社會各界參與、可持續的城鄉生態產品價值實現機制。
(九)建立城鄉基礎設施一體化發展體制機制。推動城鄉基礎設施統一規劃、統一建設、統一管護,構建分級分類投入機制,建設市域(郊)鐵路、鄉村產業路旅游路、城鄉垃圾污水一體處理體系和冷鏈物流設施等,明確投入主體和產權歸屬。
(十)建立城鄉基本公共服務均等化發展體制機制。建立鄉村教師和醫務人員補充機制,實行義務教育學校教師“縣管校聘”,研究推動鄉村醫生“鄉聘村用”,通過穩步提高待遇等措施增強鄉村崗位吸引力。建立城鄉教育聯合體和縣域醫共體。
(十一)健全農民持續增收體制機制。推進農村集體經營性資產股份合作制改革。加強現代農民職業培訓,突出抓好農民合作社和家庭農場兩類經營主體發展。推動農民工與城鎮職工平等就業,健全農民工輸出輸入地勞務對接機制。
三、政策保障
各地區各有關部門要凝聚改革合力、加強政策協同,為試驗區改革提供有力有效的激勵性政策保障。
(一)實行改革授權。有關部門要針對涉及突破現有制度規定的重點改革事項,如允許符合條件的試驗區開展深化農村宅基地制度改革試點、農村各類產權抵押擔保融資等,通過有效路徑和程序進行授權,積極創造有利條件,允許并深度指導試驗區進行改革探索。
(二)加強財力保障。有關部門要在中央預算內投資中設立城鄉融合發展專項資金,支持省級人民政府發行地方政府專項債券,用于試驗區內符合條件的特色小鎮等城鄉融合發展典型項目,分擔試驗區改革的前期成本。試驗區所在省級人民政府要通過財政轉移支付支持試驗區發展。
(三)加強金融支持。有關部門要優先支持試驗區內符合條件企業發行城鄉融合發展典型項目企業債券等公司信用類債券;利用城鄉融合發展基金,重點引導社會資本培育一批國家城鄉融合發展典型項目。有關金融機構要根據職能定位和業務范圍,加大對試驗區內符合條件企業的中長期貸款投放規模和力度,支持整體打包立項的城鄉聯動建設項目融資。
(四)加強政策集成。有關部門要在試驗區開展國家農村產業融合發展示范園、農民專業合作社質量提升整縣推進試點、民營企業下鄉發展試點等;支持客流有需求、財力能支撐的試驗區利用既有鐵路資源開行市域(郊)列車,實施市域(郊)鐵路新建項目;支持試驗區內符合條件的涉農企業上市掛牌融資、村鎮銀行設立、村級綜合服務平臺建設、鄉村教師生活補助提標、中等職業學校建設、“特崗計劃”實施等。試驗區所在省級人民政府在申報以上試點及全域土地綜合整治試點等時,要優先支持試驗區;在分配新增建設用地指標時,要傾斜支持試驗區。
四、試驗方式
有關部門要明確試驗區基本條件、科學選擇試驗對象,并建立監測評估工作機制。
(一)試驗對象。試驗區應具有較好的發展改革基礎、較強的試驗意愿和地方政策保障。應在前期已開展自發性改革探索工作,或已開展全國統籌城鄉綜合配套改革試驗區、農村土地制度改革三項試點、農村改革試驗區、農村“兩權”抵押貸款試點、國家現代農業示范區、國家農村產業融合發展示范園、國家全域旅游示范區等工作。超大特大城市和Ⅰ型大城市試驗范圍為市郊的部分連片區縣,Ⅱ型大城市和中小城市試驗范圍為全域。
(二)試驗機制。國家發展改革委要會同城鎮化工作暨城鄉融合發展工作部際聯席會議成員單位以及有關地區,按少而精原則確定試驗區,并建立試驗區監測評估機制,實行動態監測、年度評估、獎懲并舉、有進有退。
五、組織實施
各地區各有關部門要高度重視、擔起責任,縱橫聯動地推進試驗區改革取得實質性突破。
(一)全面加強黨的領導。確保黨在試驗區改革中始終總攬全局、協調各方,充分發揮城鄉基層黨組織的戰斗堡壘作用,實現組織共建、資源共享、機制銜接、功能優化,為城鄉融合發展提供堅強政治保證和組織保證。
(二)建立省部共擔機制。國家發展改革委要依托城鎮化工作暨城鄉融合發展工作部際聯席會議制度,統籌協調試驗區重大事項。中央農辦、農業農村部、公安部、自然資源部、財政部、教育部、衛生健康委、科技部、交通運輸部、文化和旅游部、生態環境部、人民銀行、銀保監會、證監會、工商聯、開發銀行、農業發展銀行等成員單位要分頭抓好政策支持保障。試驗區所在省級人民政府要成立省級城鎮化工作暨城鄉融合發展工作領導小組,省級有關部門和試驗區所在的各地級及以上城市黨委或政府主要負責同志參加,整合力量支持試驗區改革探索,并以地方性法規等方式固化改革成果。
(三)強化試驗區主體責任。省級城鎮化工作暨城鄉融合發展工作領導小組辦公室(省級發展改革委)要指導試驗區制定實施方案(含發展改革基礎、試驗措施、地方政策保障及城鄉產業協同發展先行區等),經省級人民政府審核同意后,報備國家發展改革委。試驗區所在的各地級及以上城市要分別成立由黨委或政府主要負責同志任組長的城鎮化工作暨城鄉融合發展工作領導小組,將試驗任務落實到事、責任到人,確保試驗扎實落地。
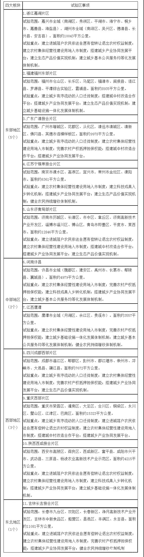
國家城鄉融合發展試驗區名單
國家城鄉融合發展試驗區(11個):浙江嘉湖片區、福建福州東部片區、廣東廣清接合片區、江蘇寧錫常接合片區、山東濟青局部片區、河南許昌、江西鷹潭、四川成都西部片區、重慶西部片區、陜西西咸接合片區、吉林長吉接合片區。


